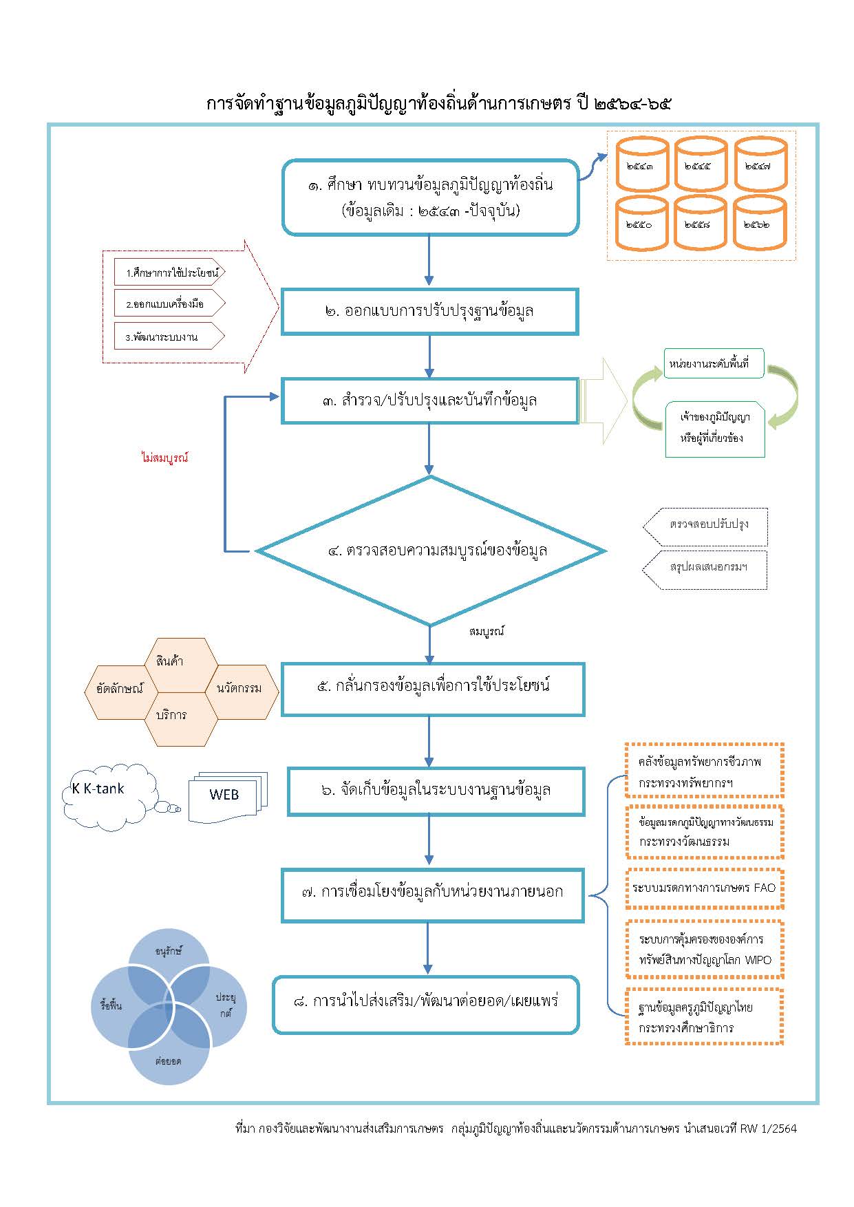
การประชุม เพื่อพิจารณาแนวทางการจัดเวทีแลกเปลี่ยนเรียนรู้ระดับเขต (RW)By Admin_Research2015 / 18 พฤศจิกายน 2020 วันจันทร์ที่ 23 พฤศจิกายน 2563 เวลา 09.00 – 16.30 น. ระเบียบวาระการประชุม การขยายผลงานวิจัยสู่เกษตรกร สรุปผลการจัด RW ปี 2563 เขต 1 สรุปผลการจัด RW ปี 2563 เขต 3 สรุปผลการจัด RW ปี 2563 เขต 5 แนวทางการจัดเวทีแลกเปลี่ยนเรียนรู้ระดับเขต ปี 2564 ตัวชี้วัดระบบส่งเสริมการเกษตร รอบที่ 1/2564 การส่งเสริมการใช้ภูมิปัญญาและนวัตกรรมเพื่อเพิ่มประสิทธิภาพการขับเคลื่อน ศพก. ณ ห้องประชุม 4/2 อาคาร 1 ชั้น 4 กรมส่งเสริมการเกษตร ระเบียบวาระการประชุม การขยายผลงานวิจัยสู่เกษตรกร สรุปผลการจัด RW ปี 2563 เขต 2 สรุปผลการจัด RW ปี 2563 เขต 4 สรุปผลการจัด RW ปี 2563 เขต 6 แนวทางการจัดเวทีแลกเปลี่ยนเรียนรู้ระดับเขต ปี 2564 คำสั่งคณะกรรมการบริหารแผนงานหรือโครงการฟื้นฟูเศรษฐกิจและสังคม การพัฒนาฐานข้อมูลภูมิปัญญาท้องถิ่นเพื่อเสริมสร้างอัตลักษณ์พื้นถิ่น